May 23, 06 · 1 0630 2147 宁波地区日语学习小分队有报名么 Lee sir 1 0630 1916 有广州自学日语的小伙伴嘛 受伤的预告 30 0630 1741 互联网大厂官方招募线上日语短文降重兼职!!! 林深时见鹿 1 0630 1613 (可有偿)新标日初级上册练习电子版C 教程 C 是一种中级语言,它是由 Bjarne Stroustrup 于 1979 年在贝尔实验室开始设计开发的。C 进一步扩充和完善了 C 语言,是一种面向对象的程序设计语言。C 可运行于多种平台上,如 Windows、MAC 操作系统以及 UNIX 的各种版本。 本教程通过通俗易懂的语言来讲解 C 编程语言。浙江省中小学信息技术课年9月换新教材 小学生自学网 联系 QQ 邮箱:在qqcom 浙ICP备 号 浙公网安备 号
Junior High理科的中1 化学 気体の発生方法など 筆記 Clear
中 1 英語 自学
中 1 英語 自学-Jun 27, · 受験 中1 理科 自学ノート 化学まとめ 中学生 理科のノート Clear 中1社会 地理一問一答 Clear 地理 学習ノート 学習Mar 06, 18 · 自学考试《中小学生道德教育》练习题(1)一、单项选择题1道德信念的确立是从( )开始。a 幼儿园 b 小学低年级 c 小学高年级 d



受験 中1 理科 自学ノート 化学まとめ 中学生 理科のノート Clear
Jun 18, 15 · また、中1生は英数国のみのコースしかなく、中2になるまで理社の授業は全くありません。上で紹介したノートは理社が多いですが、これらは中1生が誰に言われるでもなく、完全に自学自習で試行錯誤しながら勉強してきたものです。Sep 11, 19 · 自学QT之QT编程中出现collect2exe1 error error ld returned 1 exit status的解决办法 75;不能为虚拟电脑 麒麟 打开一个新任务 The VM session was aborted的解决办法 1535;
May 31, 19 · 1按上图指引打开POWER QUERY编辑器后,会进入到如下界面,按图中指引可以完成第一步文档导入。 2文档导入后,需要进一步指定导入的表格,选中后点击右下角确定。 3完成数据导入,文档表格的数据会自动加载在PQ编辑器中。 接下来简单介绍一下PQ编辑器的Jan 10, 18 · 《实施细则》和《专业清单》实施过程中的情况和问题,请及时报全国考委办公室。 附件:1高等教育自学考试专业设置实施细则 2高等教育自学考试开考专业清单 3高等教育自学考试新旧专业对照表 教育部办公厅 18年1月8日Feb 03, 21 · 中公陕西自考网提供21陕西自学考试信息,包括陕西自考网上报名入口,自考网上报名系统,自考报名时间,自考成绩查询入口,自考培训辅导等。
中1生の自学自習ノートが凄い 中学一年生の家庭学習<<ネタとノートの使い方>> 社会 地理-1 六大陸と三大洋 《地理・歴史》宗教まとめ!!XHTML XHTML 是更严谨更纯净的 HTML 版本。 在 W3School 的 XHTML 教程中,您将学习 HTML 与 XHTML 之间的差异,以及 XHTML 的优势所在。 我们还将会为您展示将站点升级至 XHTML 的方法,以帮助您快速部署 XHTML 技术。 XHTML 已经成为优秀前端设计师和工程师的首选。 现在提醒: 如果是相关领域的在职人员,或者计算机专业大学生比较适合自学后在这方面发展。 如果没有压力(比如快失业了),或者现实的动力(工作中用的到),基本上是坚持不下来的。 Step0:准备阶段 1英语阅读水平



在探究中培养学生的自学能力 参考网



中1 国語 文法 中学生 国語のノート Clear
Mar 18, 21 · 复习指导__自考365 历年真题 更多 年10月自考护理学研究真题及答案解析 年10月自考真题:试述公共关系危机管理——事中管理的内容 2103 年10月自考真题:试述公共关系策划的作用 2103 年10月自考真题:简述卓越理论建构所依赖無料 中1数学 基本解説 解答プリント 正の数負の数8 乗法 108 Top 100 10 分 で できる 自学中1 Suryagame 中学生の勉強法と高校受験 中学1年生の数学の 数学計算練習帳中1編のサンプルです 北見市学習塾ひかり野 中1「理科 物体の運動」,「Here We Go 中2英語」,「ᝰ ︎⋆│理科│中1│地層のでき方│」,「中間テスト『数学』勉強ノートぉ‼︎((モチベUPになるかなぁ💭」,「中1平面図形⑤基本の作図(2)(これで基本はバッチリ!)」,「中1理科 〜大地がゆれる



無料印刷可能中1 自学中一英語 最高のぬりえ



学生党应付作业自学gui 在frame中添加panel时 出现如下问题 Segmentfault 思否
如果有《MATLAB R14a完全自学一本通》这本工具书的朋友,可以翻阅一下: 1) 简单的数值计算,可以参考章节231算术运算符 2) 数学模型中涉及线性代数的问题,可以参考章节3数组与矩阵 3) 涉及到迭代运算的问题,可以参考章节43 Matlab的控制流,其中涉及到高等教育自学考试《广播电视编导》专业(专升本)考试大纲 ICP备号6 / 京 ICP 备 号 京公网安备 号 地址:北京市朝阳区定福庄东街1号 Emailmdedu@cuceducn自学ノート(中1社会) 教室の様子 社会の自学ノートの紹介です。 受講教科の復習・反復ノートとして、自学ノートを活用しています。 主に授業のまとめ、間違えた問題、暗記練習のやりなおしをして



学瑞典语中瑞双语版 自学基础教程by Linge Zhou



中1理科ノートまとめー身のまわりの物質ー金属と非金属 ぽにょんちゃん目指せまるちくりえいたー Note
May 05, · 中1自学ネタ こんにちはヽ(^0^)ノ 突然ですが中学校1年生の人に質問です! 臨時休業で自学ってどんなのしてますか? ぜひ回答お願いします! サイトーさん(新潟・12さい)からの相談 とうこう日:年5月4日 みんなの答え:3件Jul 07, · 受験 中1 理科 自学ノート 化学まとめ 中学生 理科のノート Clear 中1社会 地理一問一答 Clear 地理 学習ノート 学習Php 是一种创建动态交互性站点的强有力的服务器端脚本语言, php 文件通常包含 html 标签和一些 php 脚本代码。 php 是免费的,并且使用非常广泛。同时,对于像微软 asp 这样的竞争者来说,php 无疑是另一种高效率的选项。



全国19年10月自考结构力学 二 试题 安徽自考网 安徽自考伴



初中数学自学 新人首单优惠推荐 21年6月 淘宝海外
中1の自学ネタ募集中 中1の自学ネタを探してます! ネットとかで検索しても出ないので,是非中1の自学ネタを教えてください! キッチリ,詰まるような自学がいいです! みぃさん(福岡・13さい)からの相談 とうこう日:15年5月14日 みんなの答え:268件中学1年生のための自主学習ノート 中学生 勉強方法のノート ClearMay 16, 16 · 中1の植物の範囲についてまとめてみました。 ほかの自学ノート①、②、③も見てくれると嬉しいデス( ´ω` ) キーワード 中1,理科,生物,植物,自学ノート,biology,バイオロジー,遺伝情報



子どもと大人の自学室 新中1英語教室 のぎ自学室



受験 中1 理科 自学ノート 植物まとめ 中学生 理科のノート Clear
学外语,上沪江网校,英日法韩12国外语在线学 搜索 高考日语津贴 法语现金奖励 初会赠有效期 ¥99学书法 中小幼赠书 最近浏览 我的收藏Jul 07, 16 · 全国11年1月高等教育自学考试中国近现代史纲要试题 分类:自考 更新时间: 来源:转载 课程代码: 一、单项选择题(本大题共30小题,每小题1分,共30分) 在每小题列出的四个备选项中只有一个是符合题目要求的,请将其代码填写在题后的Oct 01, · ぜいたく 自学 ネタ 中 1 中学 1 年 中 1 自学 ノート 簡単 自学のネタがないあなた 中学生 理科のノート Clear 中学校の宿題 自学ノート は 問題演習 で埋めよう



自学ノート



自分でつくれるまとめノート中1理科 中学1年生用 Amazon Com Books
中1の自学ネタ募集中 中1の自学ネタを探してます! ネットとかで検索しても出ないので,是非中1の自学ネタを教えてください! キッチリ,詰まるような自学がいいです! みぃさん(福岡・13さい)からの相談 とうこう日:15年5月14日 みんなの答え:253件高等教育自学考试 中国教育考试网 考试大纲 更多 全国高等教育自学考试指导委员会办公室、教育部考 0526 转发"关于年上半年全国高等教育自学考试延期 0509 关于调整高等教育自学考试《教育学原理》等课程新 0402 关于年4月计算机基础知识教程我要自学网 课程目录 课程板书 目录版式 第一部分:计算机硬件设备 11 计算机发展史 点击观看 12 个人计算机类型 点击观看



ボード 中1 のピン



Latex学习笔记 实习 自学等经验保存 程序员宅基地 程序员宅基地
自学成功=信息获取能力学习方法自律 我是艺术生,雅思首战70,二刷总分不变「写作由55提到65」 我雅思是属于自学的,原因很简单,考试费很贵,不想再花钱 四六级属于吃老本,裸考分别为5与4,所以决定自学上分~ 3我的雅思自学备考时间首战是3月AutoCAD10视频教程我要自学网 课程目录 课程素材 目录版式 第一章:AutoCAD10基本工具 11 AutoCAD10安装方法 点击观看 12 AutoCAD10面板介绍 点击观看中学生 地理のノート Clear;



令和元年 10月 八尾市



令和2年 1月 八尾市



自学ノート 阿蘇の学習塾 Sato Juku



休校中の自学 Aメニューのネタ 前橋市立下川淵小学校



國一junior High歴史的社会中1自学筆記 Clear



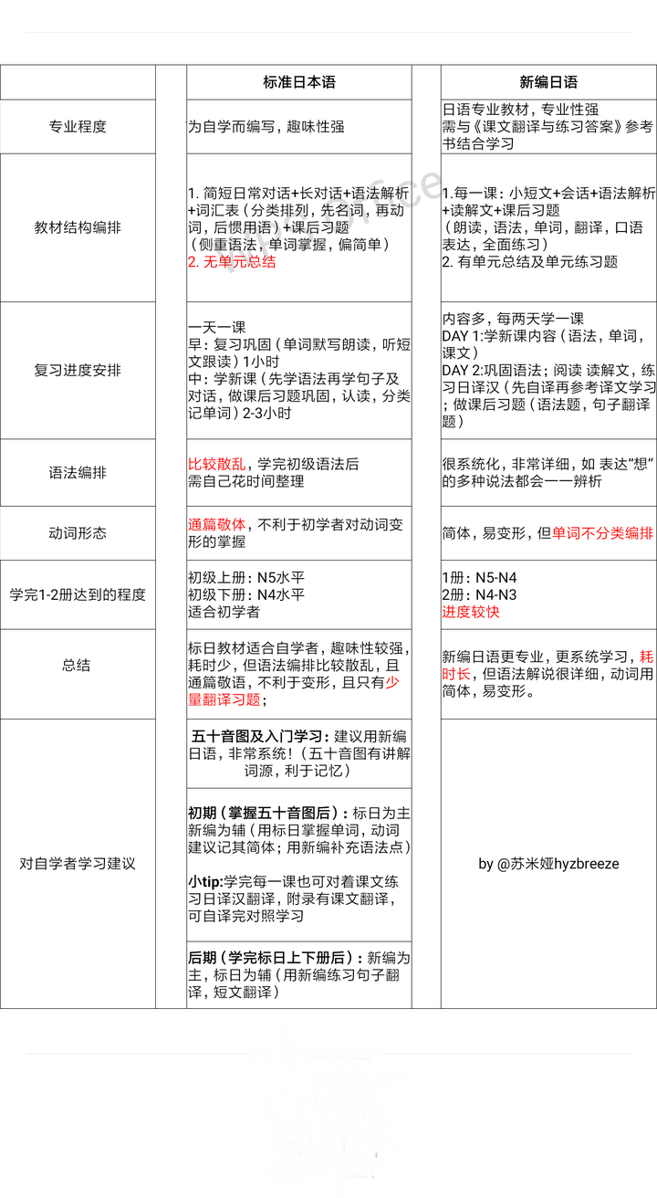
新标日和新编日语哪个更适合自学 知乎



新世代數學 第二版 中三第1 章自學影片 Youtube



自学こんなんで許されますかね ちょっと隙間が多いと思います 練習問 Yahoo 知恵袋



塾もない秋田の村が 学力日本一 の秘密は 家庭でできるすごい学習法 ウーマンエキサイト 2 3



中日交流标准日本语语法手册 初级日语自学零基础教程学日语的书籍新标准日本语初级上下册教材配套日语语法书 虎窝淘



自分でつくれるまとめノート中1理科 中学1年生用 Amazon Com Books



孩子想自学英语怎么学 看5岁小女孩自学英语的方法 自学网



自学のネタがないあなた 中学生 理科のノート Clear



中学生におすすめのノートの取り方 作り方 東大女子が中学時代のノートを公開 東大みおりんのわーいわーい喫茶



ぽにょん 勉強を応援したい人 勉強垢さんと繋がりたい 中1勉強垢 さんに届け 最近植物の範囲終わったばっかりですか たぶん次からこんな範囲になるからぜひ活用してほしい ノートまとめ 中1理科 Youtubeもどうぞ 中1理科 金属と非金属



令和2年 1月 八尾市



第2课时扇形的面积下载 Word模板 爱问共享资料



中1授業 中3自学の日でした Apia同志館 アピア同志館 延岡市 中学生向け学習塾



Hd限定中1自学数学 最高のぬりえ



中1 数学 方程式 中学生 数学のノート Clear



零基础如何自学泰语 知乎



中学生の勉強ノートの使い方とおススメノート紹介



自学ノート



Wps文字中页面布局颜色怎么用 软件自学网



21年10月湖北中医药大学自学考试报考简章 报名时间8月23日 9月1日 湖北中医药大学自考招生网



自学ノート 中1社会 学習塾tep



Junior High歴史的自学 第1 筆記 Clear



C4d建模中如何使用扭曲工具 溜溜自学网



献给想要自学中阮的朋友 中阮教程



ボード 学習ノート のピン



中1 中1 自学 代名詞 中学生 英語のノート Clear



ボード 英語ノート のピン



109深耕學習輔導獎勵金 暑期自學獎勵金 國立臺中科技大學national Taichung University Of Science And Technology



中学校の宿題 自学ノート は 問題演習 で埋めよう



Junior High理科的中1 化学 気体の発生方法など 筆記 Clear



21年1月自学考试将于本周末举行



自学ノート 中1社会 学習塾tep



受験 中1 理科 自学ノート 化学まとめ 中学生 理科のノート Clear



Wps文字中如何设置批注 溜溜自学网



自学ネタ のアイデア 22 件 中学 勉強 学習ノート 学習



中学生国語自学中1 ニスヌーピー壁紙



家庭学習 自学 を充実させよう 第5回ノート展覧会より にこ きび どん 川小ブログ



零基础怎么快速学吉他 吉他自学入门教程



卡农钢琴曲简谱 曲谱自学网



中1です 今日から自学ノートが課題になるのですが どうやってノートを書けば Yahoo 知恵袋



受験 中1 理科 自学ノート 化学まとめ 中学生 理科のノート Clear



数学题不会解一般都是怎么求助的呀 半次元 Acg爱好者社区



Pressone 项目进度双周报 0622 0703



Ncmaths 新世代數學 2nd Edition 第二版 中六第1 章自學影片 Youtube



21年1月自学考试将于本周末举行



菲伯尔钢琴基础教程2第二级课程和乐理配cd中小学生儿童幼儿谱考级初步基本4快乐1启蒙训练入门自学培训班郎朗教材3五线谱曲谱书籍 虎窝淘



自学ノート



中1英語 テスト前にまとめるノート Editor Gakkenkyoikushuppan Gakkenmaketingu Amazon Com Books



关于我市21年上半年自学考试毕业手续办理的通知 通知公告 深圳招考网



在中学语文教学中如何实施自学方式下载 Word模板 爱问共享资料



英語 中 1 自学 ノート 簡単 の最高のコレクション 最高のぬりえ



Cdjapan Chu3 Hyojun Mondai Shu Eigo Chugaku Kyoiku Kenkyu Kai Hencho Book



湖北中医药大学自学考试学位申请时间过期了怎么办 湖北中医药大学自考招生网



これが教えない勉強会の成果 中1生の自学自習ノートが凄い 慧真館 神奈川県小田原市の公立上位校受験専門進学塾



中学一年生の家庭学習 ネタとノートの使い方



中1オープン資料室 オープンの川



Ppt中的图片怎么缩小 软件自学网



最高中1 中学自学 最高のぬりえ



自学ノート 阿蘇の学習塾 Sato Juku



すごい 10 分 で できる 自学中1理科 ガサタメガ



無料でダウンロード 英語 中 1 自学 ノート 簡単 風人



利用电子辞典 辅助阅读教学 学会使用词典增强自学能力 中篇教学实践1 卡西欧智慧教育



全新 傳說中的超強日語自學寶典 日語學習 蝦皮購物



Http Nurse Ctust Edu Tw Ezfiles 39 1039 Img 1173 Pdf



ボード 教材 のピン



ボード 学習ノート のピン



Jpdiamukpictcq6h Je Voulais Le Plus 自学中2 国語自学中2 ネタ



いわき市立赤井中学校 いわき小中学校ホームページ



使ってません No Twitter 中1のときの自学でこんなのがあった なかなかおもしろいことしとる 先生のつっこみもなかなか Http T Co Cthsjuyj2n



数学ノート 中1 中学生 数学のノート Clear



自学ネタ のアイデア 22 件 中学 勉強 学習ノート 学習



なおき 机片付けよったら中1のときの自学ノート出てきた懐かしかった笑笑



最も好ましい 社会自学中1 ニスヌーピー壁紙



自分でつくれるまとめノート中1数学 中学1年生用 Amazon Com Books



自学ノート 中1理科 学習塾tep



智慧课堂中的小学数学百分数教学 参考网



Wps文字中怎么自定义页边距 软件自学网



Risshi Blog 立志 自学ノート 塚越



10 分 で できる 自学中1 社会



100 Epic Best中1 自学6 年英語自学 最高のぬりえ



个人自学室内设计应该注意哪些 知乎


0 件のコメント:
コメントを投稿